Kontakt
Diakoniewerk Kloster Dobbertin gGmbH
Am Kloster
19399 Dobbertin
Telefon: 038736/86100
diakoniewerk@kloster-dobbertin.de
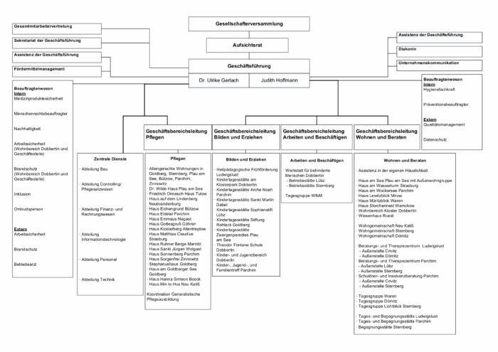
Geschäftsführung
Dr. Ulrike Gerlach
Judith Hoffmann
Diakoniewerk Kloster Dobbertin gGmbH
Am Kloster
19399 Dobbertin
Telefon: 038736/86100
diakoniewerk@kloster-dobbertin.de
Geschäftsführung
Dr. Ulrike Gerlach
Judith Hoffmann